Характеристикой управления дошкольным образовательным учреждением, а также его структурами в соответствии с целями деятельности является ответственность заведующего МБДОУ за выполнение своих функций на основании должностной инструкции и принципов развития МБДОУ.
Администрация МБДОУ стремится к тому, чтобы воздействие приводило к эффективному взаимодействию участников образовательного процесса. В коллективе создана атмосфера творческого сотрудничества. Стиль руководства — демократический, но он может меняться в зависимости от конкретных субъектов руководства, а также от конкретной ситуации.
В результате построения такой модели управленческой деятельности в коллективе МБДОУ присутствуют:
- творчество педагогов;
- инициатива всех сотрудников;
- желание сделать пребывание детей в детском саду интересной и содержательной;
- желание в полной мере удовлетворить запросы родителей в воспитании детей.
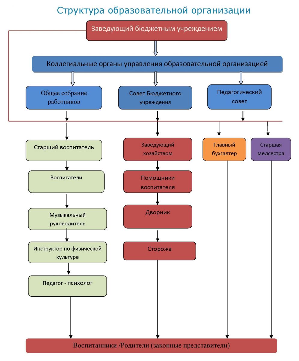
Органы управления образовательной организацией
Управление Бюджетным учреждением осуществляется на основе принципов единоначалия и коллегиальности.
Кто входит в органы управления Бюджетного учреждения
- Заведующий Бюджетным учреждением
- Общее собрание работников Бюджетного учреждения
- Совет Бюджетного учреждения
- Педагогический совет Бюджетного учреждения.
Структура и управление детского сада соответствует всем нормам закона РФ об Образовании от 07.05.2013 №99-ФЗ и 23.07.2013 №203-ФЗ, в соответствии с Положением и Уставом.
Органы самоуправления Бюджетного учреждения
- Общее собрание работников Бюджетного учреждения
- Совет Бюджетного учреждения
- Педагогический совет Бюджетного учреждения
Руководство Бюджетным учреждением осуществляется заведующим.
Заведующий Бюджетным учреждением осуществляет свою деятельность на основании заключенного с Учредителем трудового договора.
К компетенции заведующего бюджетным учреждением относятся вопросы осуществления текущего руководства деятельностью Бюджетного учреждения, за исключением вопросов, отнесенных законодательством или уставом и компетенции Учредителя, Совета Бюджетного учреждения, Общее собрание работников Бюджетного учреждения и педагогического совета Бюджетного учреждения.
Полномочия заведующего Бюджетным учреждением
- планирует, организует и контролирует работу Бюджетного учреждения, отвечает за качество и эффективность его работы
- заключает договоры, в том числе трудовые, выдает доверенности
- открывает счета в финансовом органе муниципального образования, пользуется правом распоряжения имуществом и средствами Бюджетного учреждения в пределах, установленным законом и настоящим уставом
- осуществляет подбор, прием на работу, расстановку и увольнение работников
- издает приказы и распоряжения, обязательные для всех работников Бюджетного учреждения, в отношении работников применяет поощрения и дисциплинарные высказывания
- утверждает штатное расписание Бюджетного учреждения
- распределяет обязанности между работниками Бюджетного учреждения, утверждает должностные инструкции, устанавливает должностные оклады, доплаты и надбавки и пределах собственных средств Бюджетного учреждения и в соответствии с действующими нормативами по оплате труда
- утверждает план финансово-хозяйственной деятельности Бюджетного учреждения, его бухгалтерскую отчетность и регламентирующие деятельность Бюджетного учреждения внутренние документы
- формирует номенклатуру дел Бюджетного учреждения, обеспечивает организацию бухгалтерского учета
- несет ответственность за деятельность Бюджетного учреждения
- отчитывается перед советом бюджетного учреждения о расходовании вне бюджетных средств не реже одного раза в полугодие
- обеспечивает выполнение санитарно- гигиенических и противопожарных требований и другие необходимые условия по охране жизни и здоровья детей Бюджетного учреждения
- организует в Бюджетном учреждении платные дополнительные образовательные услуги в соответствии с запросами родителей (законных представителей)
- обеспечивает взаимосвязь с родителями (законными представителями) детей, единство совместного воспитания
- решает иные вопросы, отнесенные к его компетенции действующим законодательством и муниципальными правовыми актами.
Заведующий Бюджетным учреждением несет ответственность за жизнь и здоровье детей и работников Бюджетного учреждения во время образовательного процесса, соблюдение норм охраны труда и техники безопасности, соблюдение требований антитеррористической и антикриминальной защищенности Бюджетного учреждения.
Трудовой коллектив составляют все работники Бюджетного учреждения
Общее собрание работников правомочно принимать решения при наличии на собрании не менее 2/3 работников Бюджетного учреждения.
Решение считается принятым, если за него проголосовало не менее половины присутствующих работников Бюджетного учреждения.
Общее собрание работников Бюджетного учреждения избирает председателя и секретаря собрания. Решения Общего собрания работников Бюджетного учреждения оформляются протоколами. Общее собрание работников проводится не реже двух раз в год.
Внеочередное собрание работников Бюджетного учреждения может быть проведено по инициативе заведующего или работников Бюджетного учреждения в количестве не менее 25% от общего числа.
Компетенция общего собрания работников Бюджетного учреждения
- принятие устава бюджетного учреждения. изменений в Устав
- избрание представителей в Совет Бюджетного учреждения прямым открытым голосованием, определение срока его полномочий
- утверждение коллективного договора
- рассмотрение спорных и конфликтных ситуаций, касающихся отношений между работниками Бюджетного учреждения
- представление педагогических других работников к различным видам поощрений
- принятие правил внутреннего трудового распорядка Бюджетного учреждения
- принятие положения о доплатах и надбавках, иных локальных актов.
Совет Бюджетного учреждения избирается сроком на два года и состоит из пяти членов: два представителя от работников Бюджетного учреждения, избранные на общем собрании работников бюджетного учреждения, и два представителя от родителей (законных представителей), избранные на родительских собраниях.
Совет Бюджетного учреждения собирается не реже двух раз в год. Решения совета бюджетного учреждения являются правомочными. если на его заседании присутствуют не менее 2/3 его состава. Решение считается принятым, если за него проголосовало не менее 2/3 присутствующих.
Все решения Совета Бюджетного учреждения, принятые в пределах его компетенции и в соответствии с законодательством, обязательны для органов управления Бюджетного учреждения и всех работников бюджетного учреждения. Решения Совета Бюджетного учреждения оформляются протоколами, хранящимися в Бюджетном учреждении.
Компетенция Совета Бюджетного учреждения
Управление педагогической деятельностью, образовательным процессом осуществляет Педагогический совет Бюджетного учреждения. являющийся постоянно действующим органом. председателем Педагогического совета является заведующий Бюджетным учреждением.
Заседания педагогического совета бюджетного учреждения проводятся не реже одного раза в квартал. Заседание педагогического совета бюджетного учреждения правомочно, если на нем присутствов
- определяет основные направления и перспективы развития; принципы распределения средств на текущий период
- утверждает план развития Бюджетного учреждения, выступает с инициативой и поддерживает общественные инициативы по совершенствованию образовательного и воспитательного
- материальных средств
- согласовывает передачу в аренду имущества Бюджетного учреждения, определяет пути взаимодействия Бюджетного учреждения с разными организациями, творческими союзами для создания условий всестороннего развития детей и профессионального роста педагогов
- рассматривает вопросы укрепления и развития материально-технической базы, привлечения дополнительных финансовых средств
- заслушивает отчет заведующего Бюджетным учреждением, в том числе о расходах внебюджетных средств; решает иные вопросы, прямо отнесенные к компетенции Совета Бюджетного учреждения действующим законодательством, настоящим уставом и локальными актами Бюджетного учреждения.
- процесса
- рассматривает вопросы, связанные с привлечением для осуществления деятельности, предусмотренной Уставом Бюджетного учреждения, дополнительных источников финансов и али не менее 2/3 членов его состава. Решения Педагогического совета принимаются простым большинством голосов. Организацию выполнения решений Педагогического совета Бюджетного учреждения осуществляют заведующий Бюджетным учреждением и ответственные лица, указанные в решениях педагогического совета.
Компетенция педагогического совета бюджетного учреждения
- определение стратегии образовательного процесса и оздоровительных профилактических мероприятий Бюджетного учреждения
- выбор и анализ программ воспитания и обучения детей, обсуждение и разработка авторских программ
- рассмотрение, обсуждение вопросов содержания, методов и форм образовательного процесса
- рассмотрение вопросов повышения квалификации и переподготовки кадров.
Органы управления образовательной организацией
- Положение об общем собрании работников
Документ подписан электронной подписью Идентификатор ЭП: E090573EF56E666C98E084341FD021870C14B04E Подписал(а): Карно Ольга Вячеславовна Должность: Заведующий Дата и время: 16.05.2025 11:39
- Положение о Совете учреждения
Документ подписан электронной подписью Идентификатор ЭП: E090573EF56E666C98E084341FD021870C14B04E Подписал(а): Карно Ольга Вячеславовна Должность: Заведующий Дата и время: 16.05.2025 11:55
- Положение о педагогическом совете
Документ подписан электронной подписью Идентификатор ЭП: E090573EF56E666C98E084341FD021870C14B04E Подписал(а): Карно Ольга Вячеславовна Должность: Заведующий Дата и время: 16.05.2025 11:56

